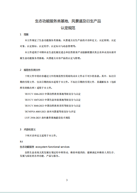
首页>资讯动态>新闻详情

关于发布《生态功能服务类基地、风景道及衍生产品认定规范》团体标准的公告

2025-11-14

公告.png

1张.png

2张.png

3张.png

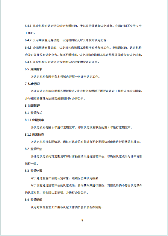
4张.png

5张.png

6张.png

7张.png

8张.png

9张.png

10张.png